Άρθρο 35 Εφάπαξ παροχή
1. Στην ασφάλιση του κλάδου εφάπαξ παροχών υπάγονται υποχρεωτικά τα πρόσωπα που είχαν ήδη κατά την έναρξη ισχύος του παρόντος νόμου υπαχθεί στην ασφάλιση των ταμείων, τομέων, κλάδων και λογαριασμών σύμφωνα με το άρθρο 37 παράγραφος 4 περ. α του Ν. 4052/2012 όπως τροποποιείται με το άρθρο 79 του παρόντος, καθώς και όσοι σύμφωνα με το άρθρο 37 παράγραφος 4 περ. β του Ν. 4052/2012 όπως τροποποιείται με το άρθρο 79 του παρόντος αναλαμβάνουν εργασία ή απασχόληση ή αποκτούν ιδιότητα, η οποία σύμφωνα με τις καταστατικές διατάξεις των ως άνω ταμείων, τομέων, κλάδων και λογαριασμών, όπως ίσχυαν έως την έναρξη ισχύος του παρόντος, δημιουργούσαν υποχρέωση υπαγωγής στην ασφάλιση των εν λόγω ταμείων, τομέων, κλάδων και λογαριασμών.
2. Πόροι του κλάδου εφάπαξ παροχών είναι:
α. Τα έσοδα από τις προβλεπόμενες εισφορές υπέρ των ταμείων, τομέων, κλάδων και λογαριασμών πρόνοιας που εντάσσονται στο Ε.Τ.Ε.Α.Ε.Π. του άρθρου 77 του νόμου αυτού, σύμφωνα με το άρθρο 36 παράγραφος 5 περ. α του Ν. 4052/2012 όπως τροποποιείται με το άρθρο 78 του παρόντος, οι πρόσοδοι περιουσίας, καθώς και η απόδοση των κεφαλαίων και αποθεματικών αυτών και κάθε άλλο έσοδο και πόρος που προβλέπεται στην οικεία νομοθεσία ή άλλες γενικές διατάξεις.
β. Τα έσοδα από τις ασφαλιστικές εισφορές, για το ύψος των οποίων και τον τρόπο υπολογισμού τους εφαρμόζονται για τους ασφαλισμένους μέχρι 31.12.1992 οι επιμέρους καταστατικές διατάξεις των εντασσόμενων ταμείων, τομέων, κλάδων και λογαριασμών πρόνοιας στο Ε.Τ.Ε.Α.Ε.Π., όπως ίσχυαν κατά την έναρξη ισχύος του παρόντος. Για τους ασφαλισμένους από 1.1.1993 κι εντεύθεν το ποσό της εισφοράς τους για εφάπαξ παροχή ορίζεται σε ποσοστό 4% και υπολογίζεται για τους μισθωτούς επί των ασφαλιστέων αποδοχών τους, όπως προσδιορίζονται στο άρθρο 38 του παρόντος νόμου και για τους αυτοτελώς απασχολούμενους επί του εισοδήματός τους, κατ’ αναλογία των ειδικότερα προβλεπόμενων στο άρθρο 39 του παρόντος.
3. α. Από τον κλάδο εφάπαξ παροχών απονέμεται η εφάπαξ παροχή, εφόσον ο ασφαλισμένος έτυχε κύριας σύνταξης λόγω γήρατος ή οριστικής αναπηρίας και συντρέχουν οι απαιτούμενες χρονικές προϋποθέσεις από τη νομοθεσία που διέπει το τελευταίο από τους εντασσόμενους φορείς, κλάδους ή τομείς κατά την ημερομηνία ένταξης ή σε περίπτωση διακοπής της ασφάλισης πριν την ημερομηνία ένταξης, λαμβάνονται υπόψη οι χρονικές προϋποθέσεις από τη νομοθεσία που διέπει τον τελευταίο φορέα ασφάλισης στον οποίο υπήρχε ασφάλιση και ισχύουν κατά την ημερομηνία ένταξης. Στην περίπτωση που ο ασφαλισμένος λαμβάνει σύνταξη από φορέα που χορηγεί προσυνταξιοδοτική παροχή, απονέμεται η εφάπαξ παροχή, εφόσον ο ασφαλισμένος έτυχε προσυνταξιοδοτικής παροχής. Από την έναρξη ισχύος του παρόντος νόμου, η απαιτούμενη από καταστατικές διατάξεις εντασσόμενων των 57 ταμείων, τομέων, κλάδων και λογαριασμών, προϋπόθεση συνταξιοδότησης από φορέα επικουρικής ασφάλισης για τη χορήγηση εφάπαξ παροχής, παύει να ισχύει.
β. Εφάπαξ παροχή χορηγείται σε περίπτωση θανάτου ασφαλισμένου, που δεν είχε αποκτήσει κατά το χρόνο του θανάτου του δικαίωμα για λήψη εφάπαξ παροχής, δηλαδή ασφαλισμένου, ο οποίος απεβίωσε πριν την επέλευση του ασφαλιστικού κινδύνου, γήρατος ή αναπηρίας, στα πρόσωπα της οικογένειας του, εφόσον συντρέχουν οι χρονικές προϋποθέσεις συνταξιοδοτήσεως λόγω θανάτου, του φορέα κύριας κοινωνικής ασφάλισης στον οποίο ήταν ασφαλισμένος ο θανών. Στην περίπτωση κατά την οποία, σύμφωνα με το προηγούμενο εδάφιο, δεν υπάρχουν πρόσωπα της οικογένειας που δικαιούνται σύνταξη εξαιτίας του θανάτου του ασφαλισμένου, η εφάπαξ παροχή χορηγείται στον επιζώντα σύζυγο και στα τέκνα αυτού ανάλογα με το κληρονομικό τους δικαίωμα. Στην περίπτωση που σύμφωνα με τα ανωτέρω εδάφια δεν υπάρχουν πρόσωπα που να δικαιούνται την εφάπαξ παροχή, εφόσον ο θανών είχε συμπληρώσει κατά το χρόνο θανάτου του εικοσαετή τουλάχιστον ασφάλιση στον οικείο φορέα πρόνοιας (ή διαδοχικά σε περισσότερους του ενός φορείς) αυτή καταβάλλεται στους γονείς, αδελφούς/ες του θανόντος ασφαλισμένου, κατά το ποσοστό του κληρονομικού τους δικαιώματος.
Εάν ο ασφαλισμένος απεβίωσε μετά την επέλευση του ασφαλιστικού κινδύνου, γήρατος ή αναπηρίας, τότε η εφάπαξ παροχή χορηγείται σύμφωνα με τις διατάξεις περί κληρονομικής διαδοχής.
γ. Δεν επιτρέπεται προκαταβολή της εφάπαξ παροχής και κάθε αντίθετη διάταξη καταργείται.
4. Το ποσόν της εφάπαξ παροχής με την επιφύλαξη των οριζομένων στην παράγραφο 10 του παρόντος άρθρου, ισούται με το άθροισμα του τμήματος της εφάπαξ παροχής που αντιστοιχεί για τα έτη ασφάλισης μέχρι την 31.12.2013 και του τμήματος της εφάπαξ παροχής που αντιστοιχεί για τα έτη ασφάλισης από 1.1.2014 και εφεξής.
α. Για χρόνο ασφάλισης που έχει διανυθεί έως και την 31.12.2013:
i. Για τους μισθωτούς:
Για τους μισθωτούς με εισφορά ύψους 4% επί των αποδοχών, το εφάπαξ βοήθημα αποτελείται από το γινόμενο του εξήντα επί τοις εκατό (60 %) των συνταξίμων αποδοχών, επί των οποίων έγιναν οι νόμιμες κρατήσεις, επί του δεκαδικού αριθμού των ετών ασφάλισης έως και την 31.12.2013. Ως συντάξιμες αποδοχές νοούνται το πηλίκον της διαίρεσης του συνόλου των μηνιαίων αποδοχών που έλαβε ο ασφαλισμένος κατά τα πέντε (5) τελευταία από την αποχώρησή εκ της υπηρεσίας του έτη, οι οποίες υπεβλήθησαν σε ασφαλιστικές εισφορές, χωρίς να υπολογίζονται τα δώρα εορτών και το επίδομα αδείας, δια του αριθμού των μηνών απασχόλησης που έχουν πραγματοποιηθεί εντός της χρονικής αυτής περιόδου, με τον περιορισμό του εδαφίου 1 της παραγράφου 4 του άρθρου 21 του ν. 3232/2004.
Για τους μισθωτούς με εισφορά ύψους διάφορου του 4% ή με σταθερό ποσό εισφοράς το ως άνω ποσοστό (60%) θα αναπροσαρμόζεται αναλογικά ως προς το ύψος της εισφοράς, με απόφαση του Διοικητικού Συμβουλίου του Φορέα και κατόπιν σύμφωνης γνώμης της Εθνικής Αναλογιστικής Αρχής.
Αν ο ασφαλισμένος στην ίδια χρονική περίοδο δεν έχει πραγματοποιήσει απασχόληση σαράντα (40) τουλάχιστον μηνών, για τον προσδιορισμό των μηνιαίων συντάξιμων αποδοχών συνυπολογίζονται και οι αποδοχές μηνών εργασίας της αμέσου προηγούμενης χρονικής περιόδου μέχρι τη συμπλήρωση του αριθμού των σαράντα (40) μηνών.
Ειδικά για τις περιπτώσεις αναπηρίας ή θανάτου, αν δεν συμπληρώνονται οι ανωτέρω μήνες, ο υπολογισμός γίνεται με βάση το σύνολο του χρόνου ασφάλισης που έχει πραγματοποιηθεί.
ii. Για τους αυτοτελώς απασχολούμενους:
Για τους αυτοτελώς απασχολούμενους με εισφορά ύψους 4%, το εφάπαξ βοήθημα αποτελείται από το γινόμενο του εβδομήντα πέντε επί τοις εκατό (75%) των συνταξίμων αποδοχών, στις οποίες έγιναν οι νόμιμες κρατήσεις, επί του δεκαδικού αριθμού των ετών ασφάλισης έως και την 31.12.2013.
Για τους αυτοτελώς απασχολούμενους με εισφορά ύψους διάφορου του 4% ή με σταθερό ποσό εισφοράς, το ως άνω ποσοστό (75%) θα αναπροσαρμόζεται αναλογικά ως προς το ύψος της εισφοράς, με απόφαση του Διοικητικού Συμβουλίου του Φορέα και κατόπιν σύμφωνης γνώμης της Εθνικής Αναλογιστικής Αρχής.
Για τους αυτοτελώς απασχολούμενους λαμβάνονται υπόψη οι ασφαλιστικές κατηγορίες, βάσει των οποίων κατεβλήθησαν εισφορές για εφάπαξ παροχή και ο χρόνος παραμονής σε κάθε μία από αυτές για ολόκληρο το χρόνο της ασφάλισής του έως 31.12.2013, όπως αυτές έχουν διαμορφωθεί την 31.12 του προηγούμενου της υποβολής της αίτησης συνταξιοδότησης έτους. Με απόφαση του Υπουργού Εργασίας Κοινωνικής Ασφάλισης και Κοινωνικής Αλληλεγγύης και μετά από οικονομική έκθεση καθορίζονται οι ασφαλιστικές κατηγορίες για όσους αυτοτελώς απασχολούμενους η εισφορά τους δεν προκύπτει ως ποσοστό επί ασφαλιστικής κατηγορίας καθώς και κάθε άλλο θέμα που απαιτείται για την εφαρμογή της περίπτωσης αυτής.
β. Για το χρόνο ασφάλισης που πραγματοποιείται από την 1.1.2014 και εντεύθεν:
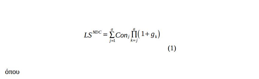
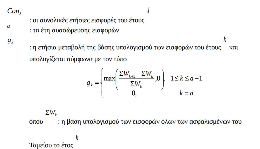
Για τους μισθωτούς και αυτοτελώς απασχολούμενους το τμήμα της εφάπαξ παροχής που αναλογεί στα έτη ασφάλισης από 1.1.2014 και εφεξής, υπολογίζεται με βάση το διανεμητικό σύστημα προκαθορισμένων εισφορών με νοητή κεφαλαιοποίηση. Οι ασφαλιστικές εισφορές που καταβάλλονται από 1.1.2014 και εφεξής για κάθε ασφαλισμένο τηρούνται σε ατομικές μερίδες. Με βάση την αρχή της ισοδυναμίας το ποσό της εφάπαξ παροχής ισούται με τη συσσωρευμένη αξία των εισφορών κατά την ημερομηνία αποχώρησης. Η συσσώρευση των εισφορών θα γίνει με το πλασματικό ποσοστό επιστροφής, το οποίο προκύπτει από την ετήσια ποσοστιαία μεταβολή των συντάξιμων αποδοχών των ασφαλισμένων.
γ. Για την εφαρμογή των ανωτέρω παραγράφων α. και β. του παρόντος ισχύουν τα εξής:
Το τμήμα της απονεμόμενης εφάπαξ παροχής για τα έτη ασφάλισης από 1.1.2014 και εντεύθεν, προκύπτει από τον παρακάτω τύπο :


Όταν η εισφορά δεν προκύπτει ως ποσοστό επί μιας βάσης υπολογισμού εισφορών, πρέπει αυτή να μετατρέπεται ως ποσοστό επί βάσης εισφορών, ώστε αυτή η βάση εισφορών να λαμβάνεται υπόψη στον υπολογισμό του ετήσιου πλασματικού ποσοστού επιστροφής. Αυτοί που ασφαλίστηκαν πρώτη φορά πριν την 1.1.2014 το ποσό της εφάπαξ παροχής αποτελείται από δυο τμήματα και προκύπτει από τον παρακάτω τύπο :

Με απόφαση του Υπουργού Εργασίας, Κοινωνικής Ασφάλισης και Κοινωνικής Αλληλεγγύης καθορίζεται κάθε αναγκαία λεπτομέρεια για την υλοποίηση της παρούσας διάταξης.
5. Εκκρεμείς αιτήσεις χορήγησης εφάπαξ παροχής για αποχωρήσεις από την υπηρεσία ή την εργασία ή το επάγγελμα από 1.9.2013 και εφεξής, σε όποιο στάδιο της διοικητικής διαδικασίας και αν ευρίσκονται κατά την έναρξη ισχύος του παρόντος νόμου, κρίνονται βάσει των διατάξεων του άρθρου αυτού.
6. Στους μη δικαιούμενους εφάπαξ βοηθήματος από υπηρεσία, εργασία ή επάγγελμα, για το οποίο ασφαλίστηκαν σε ταμείο, τομέα, κλάδο και λογαριασμό πρόνοιας για χρόνο ασφάλισης τουλάχιστον τριών (3) ετών ή σε περίπτωση θανάτου αυτών στα πρόσωπα που αναφέρονται στην παρ. 4β, εφόσον ο θανών είχε συμπληρώσει τον παραπάνω χρόνο ασφάλισης, επιστρέφονται οι ατομικές τους εισφορές, ύστερα από αίτησή τους, η οποία υποβάλλεται μετά την επέλευση του ασφαλιστικού κινδύνου μαζί με τη συνταξιοδοτική απόφαση του φορέα κύριας ασφάλισης (θετική ή απορριπτική απόφαση).
Για επιστροφή ατομικών εισφορών που καταβλήθηκαν σύμφωνα με τις διατάξεις των οικείων καταστατικών για χρόνο ασφάλισης έως 31.12.2013 η παροχή προκύπτει σύμφωνα με τα οριζόμενα στις παρ. 2 και 3 του άρθρου 9 του ν. 2335/1995 (Α΄ 185) και την υπουργική απόφαση Φ.80000/οικ.26625/1319/17-11-2006 (Β΄ 1772). Για επιστροφή εισφορών χρονικών διαστημάτων από 1.1.2014 και μετά το ύψος του ποσού της παροχής προκύπτει από τη συσσωρεμένη αξία των εισφορών στην ατομική μερίδα.
7. Από την έναρξη ισχύος του παρόντος νόμου κάθε άλλη γενική ή ειδική ή καταστατική διάταξη της νομοθεσίας που προβλέπει διαφορετικά από τα οριζόμενα στο παρόν άρθρο καταργείται. H παράγραφος 3 του άρθρου 220 του Ν. 4281/2014 (ΦΕΚ Α΄ 160) καταργείται από τότε που ίσχυσε.
8. Με απόφαση του Υπουργού Εργασίας Κοινωνικής Ασφάλισης και Κοινωνικής Αλληλεγγύης μετά από γνώμη του Δ.Σ. του Ε.Φ.Κ.Α., ρυθμίζεται κάθε θέμα που προκύπτει κατά την εφαρμογή του παρόντος άρθρου.
9. Ειδικότερα το εφάπαξ βοήθημα που καταβάλλεται στους δικαιούχους των Τομέων Πρόνοιας του Ταμείου Επικουρικής Ασφάλισης και Πρόνοιας Απασχολούμενων στα Σώματα Ασφαλείας (Τ.Ε.Α.Π.Α.Σ.Α.), του Ταμείου Αρωγής Λιμενικού Σώματος (Τ.Α.Λ.Σ.), εφεξής «Ταμεία», και τους μετόχους των Ειδικών Λογαριασμών Αλληλοβοηθείας Μετοχικών Ταμείων Στρατού, Ναυτικού και Αεροπορίας, εφεξής «Ειδικοί Λογαριασμοί», καταβάλλεται σύμφωνα με τους όρους και προϋποθέσεις των οικείων καταστατικών διατάξεων και υπολογίζεται ως εξής:
α. Για όσους υπέβαλαν σχετική αίτηση έως την 31.12.2014 υπολογίζεται σύμφωνα με τις οικείες καταστατικές διατάξεις των Ταμείων και των Ειδικών Λογαριασμών.
β. Για όσους υπέβαλαν ή υποβάλλουν σχετική αίτηση μετά την 1.1.2015, υπολογίζεται αθροιστικά, για τον μεν χρόνο μετοχικής σχέσης έως την 31.12.2014 σύμφωνα με τις οικείες καταστατικές διατάξεις των Ταμείων και των Ειδικών Λογαριασμών, για τον δε χρόνο μετοχικής σχέσης από 1.1.2015 και μετά , σύμφωνα με την τεχνική βάση διανεμητικού συστήματος προκαθορισμένων εισφορών με νοητή κεφαλαιοποίηση (ΝDC), κατά το μαθηματικό τύπο της παρ.4γ του παρόντος.
Ο κατακερματισμός των φορέων πρόνοιας που υφίστατο έως σήμερα είχε ως αναπόφευκτη συνέπεια την πολυνομία και κατ’ επέκταση την πολυπλοκότητα στην εφαρμογή των διατάξεων, με αποτέλεσμα το ύψος της τελικά χορηγούμενης από τον κάθε επιμέρους φορέα εφάπαξ παροχής να ποικίλλει, υπολογιζόμενος µε τρόπους που σε πολλές περιπτώσεις δεν υπηρετούν την ισονομία και την κοινωνική δικαιοσύνη. Ο προβλεπόμενος άλλωστε υπό τις ισχύουσες διατάξεις μαθηματικός τύπος για τον 52 υπολογισμό της παροχής είναι πρακτικά ανεφάρμοστος, με αποτέλεσμα να μην έχουν καταβληθεί παροχές εφάπαξ από το έτος 2013 έως σήμερα.
Με την προτεινόμενη διάταξη του παρόντος άρθρου ρυθμίζονται θέματα του Κλάδου Εφάπαξ Παροχών του Ε.Τ.Ε.Α.Ε.Π. του άρθρου 77 του νόμου, όπως η υπαγωγή στην ασφάλιση, οι πόροι, ο χρόνος ασφάλισης, οι προϋποθέσεις χορήγησης της εφάπαξ παροχής, ο τρόπος υπολογισμού κ.α., με τρόπο ενιαίο για όλους τους ασφαλισμένους και για όλο το χρονικό διάστημα ασφάλισής τους. Σκοπός της ρύθμισης είναι αφενός να εξασφαλιστεί η μελλοντική συνέχιση χορήγησης της εφάπαξ παροχής στους δικαιούχους και, αφετέρου δε, η απλοποίηση του πλαισίου των φορέων πρόνοιας, το οποίο είχε καταστεί ιδιαίτερα περίπλοκο και δαπανηρό με τη λειτουργία μεγάλου αριθμού φορέων και τομέων- κλάδων πρόνοιας.
Παράλληλα, καταργούνται στο εφεξής οι επιμέρους τρόποι υπολογισμού της παροχής που προβλέπονταν στα εκάστοτε υφιστάμενα καταστατικά των εντασσόμενων με το παρόν στον Ε.Φ.Κ.Α. φορέων, τομέων - κλάδων πρόνοιας, καθώς και ο τρόπος υπολογισμού που βασίζεται στη νέα τεχνική βάση, ο οποίος, λόγω της ενσωμάτωσης συντελεστή βιωσιμότητας, παρουσιάζει ιδιαίτερη δυσχέρεια στην εφαρμογή και επιφέρει σημαντικές μειώσεις στο τελικό ύψος της παροχής.
Η απλοποίηση του τρόπου υπολογισμού καταλαμβάνει και το πλήθος των ΝΠΔΔ που αποδίδουν το εφάπαξ βοήθημα του ν. 103/1975 (Α΄167). Λόγω του ότι οι εντασσόμενοι φορείς, τομείς- κλάδοι πρόνοιας, στην πλειονότητά τους, έχουν συσσωρευμένα ελλείμματα και αντιμετωπίζουν σοβαρά οικονομικά προβλήματα, είναι επιτακτική η ανάγκη εισαγωγής ενός ενιαίου τρόπου υπολογισμού, ώστε να υπάρξει αποτελεσματική λύση που θα είναι ταυτόχρονα και βιώσιμη, εξασφαλίζοντας τα ασφαλιστικά δικαιώματα των ασφαλισμένων και την οικονομική ισορροπία του συστήματος με κοινωνικά αποδεκτό τρόπο.
Συνεπώς, για την αντιμετώπιση των προβλημάτων αυτών και με δεδομένες τις δημοσιονομικές συνθήκες στη χώρα μας, κρίνεται σκόπιμη η αναθεώρηση του συστήματος, έτσι ώστε να κινείται γύρω από τις βασικές αρχές της κοινωνικής δικαιοσύνης και της διασφάλισης του δημόσιου χαρακτήρα του, με την παράλληλη πρόνοια για την ενίσχυση της αποτελεσματικότητας και της βιωσιμότητάς του.
Συγκεκριμένα, προτείνεται η θέσπιση των διατάξεων του άρθρου αυτού, στις οποίες προβλέπονται, κατά παράγραφο, τα ακόλουθα:
Στις διατάξεις της παρ. 1 του παρόντος άρθρου προσδιορίζονται τα υπαγόµενα υποχρεωτικά στην ασφάλιση του Κλάδου Εφάπαξ Παροχών πρόσωπα. Με αυτόν τον τρόπο διασφαλίζεται η συνέχιση της ασφάλισης τους. Επιπλέον, προβλέπεται και η υπαγωγή όσων αναλαμβάνουν εργασία ή απασχόληση ή αποκτούν ιδιότητα, η οποία σύμφωνα με τις καταστατικές διατάξεις των εντασσόμενων φορέων, τομέων – κλάδων, δημιουργούσε υποχρέωση υπαγωγής στην ασφάλισή τους. Ως εκ τούτου, διασφαλίζεται, αφενός, η ασφαλιστική κάλυψη για εφάπαξ παροχή των προσώπων που αναλαμβάνουν εργασία για πρώτη φορά μετά την έναρξη λειτουργίας του Ε.Φ.Κ.Α και, αφετέρου, η υπαγωγή στην ασφάλιση νέων ασφαλισμένων στον Κλάδο.
Με τις διατάξεις της παρ. 2 του άρθρου αυτού καθορίζονται οι πόροι του Κλάδου.
Με τις διατάξεις της παρ. 3 του άρθρου αυτού προσδιορίζεται ο χρόνος ασφάλισης στον Κλάδο Εφάπαξ Παροχών που είναι: α) ο χρόνος, για τον οποίο καταβάλλονται ασφαλιστικές εισφορές και β) ο χρόνος ασφάλισης που πραγµατοποιήθηκε στους εντασσόµενους φορείς, τοµείς- κλάδους, συµπεριλαµβανοµένου του χρόνου που αναγνωρίστηκε και εξαγοράστηκε ή συνεχίζεται η εξαγορά του.
Με τις διατάξεις της παρ. 4 του παρόντος άρθρου καθορίζονται οι προϋποθέσεις χορήγησης εφάπαξ παροχής από τον Κλάδο Εφάπαξ Παροχών.
Στην παρ. 5 του παρόντος άρθρου καθορίζεται ο τρόπος υπολογισμού της εφάπαξ παροχής. Με το ισχύον νομικό πλαίσιο που προβλέπει την εφαρμογή συντελεστή βιωσιμότητας, για τον καθορισμό του οποίου λαμβάνονται υπόψη τα έσοδα, η περιουσία κάθε ασφαλιστικού οργανισμού και οι συνολικές αιτήσεις του έτους συνταξιοδότησης, έχουν παρουσιαστεί πρακτικά προβλήματα λειτουργίας και υπολογισμού του. Η εφαρμογή του, συνεπαγόταν την κατάργηση της 54 ανταποδοτικότητας των εισφορών, αφού ασφαλισμένοι, οι οποίοι κατέβαλαν την ίδια εισφορά και για τα ίδια χρόνια ασφάλισης, θα ελάμβαναν διαφορετικό ποσό εφάπαξ, αναλόγως των οικονομικών και στατιστικών δεδομένων του έτους συνταξιοδότησής τους και ιδίως του αριθμού των αιτήσεων συνταξιοδότησης του έτους αναφοράς.
Ο συντελεστής βιωσιμότητας αποτελούσε εγγενές πρόβλημα στον τρόπο υπολογισμού, όντας αντίθετος στην φύση του εφάπαξ βοηθήματος, το οποίο χορηγείται μία φορά και όχι περιοδικά και αποσυνδεόταν από τις καταβληθείσες εισφορές, εξαρτώντας την παροχή από το τυχαίο γεγονός του αριθμού των αποχωρούντων από την υπηρεσία ή το επάγγελμα ή την εργασία κατά το έτος υποβολής της αίτησης συνταξιοδότησης. Η εφαρμογή του συντελεστή βιωσιμότητας θα παραβίαζε την αρχή της ίσης μεταχείρισης καθώς θα προέκυπταν εξαιρετικά σημαντικές διαφοροποιήσεις μεταξύ των ποσών που θα χορηγούνταν στους ασφαλισμένους με μόνη αιτία διαφοροποίησης το έτος αποχώρησής τους. Εξάλλου με την εφαρμογή του, θα προέκυπταν αντικειμενικοί λόγοι καθυστέρησης, καθώς ο αιτών θα έπρεπε να περιμένει τουλάχιστον έως το πρώτο τρίμηνο του επόμενου έτους για να καταστεί δυνατός ο υπολογισμός του συντελεστή.
Η αρχή της ισονομίας επιτάσσει τον αντικειμενικό προσδιορισμό του υπολογισμού της εφάπαξ παροχής με ενιαίο τρόπο για όλους τους ασφαλισμένους, ήτοι τόσο για τους ασφαλισμένους μέχρι την 31.12.1992 («παλαιούς ασφαλισμένους») όσο και για τους ασφαλισμένους από την 1.1.1993 και μετά («νέους ασφαλισμένους»).
Με τη ρύθμιση αυτή η εφάπαξ παροχή θα αποτελείται στο εξής από το άθροισμα δύο τμημάτων: α) το τμήμα που αντιστοιχεί για τα έτη ασφάλισης μέχρι την 31.12.2013 και β) το τμήμα που αντιστοιχεί για τα έτη ασφάλισης μετά την 1.1.2014. Για το τμήμα για τα έτη ασφάλισης μέχρι την 31.12.2013 το ποσό της εφάπαξ παροχής θα προκύπτει βάσει των καταβληθεισών εισφορών προσαρμοσμένο με πάγιο ποσοστό του 60% για τους μισθωτούς και 75 % για τους αυτοαπασχολούμενους αποσυνδεόμενο με τυχαία κριτήρια, όπως αυτό του πλήθους των αιτήσεων συνταξιοδότησης κατά το έτος αναφοράς.
Με τον τρόπο αυτό διασφαλίζεται αφενός η βιωσιμότητα των φορέων πρόνοιας και αφετέρου οι ασφαλισμένοι δεν κινδυνεύουν με πιθανή απονομή ελαχίστων ποσών λόγω του μεγάλου αριθμού αιτήσεων συνταξιοδότησης κατά το έτος αποχώρησής τους. Με την προγενέστερη αυτής νομοθετική ρύθμιση το αρχικά ορισμένο ποσοστό του 70% και 85% για μισθωτούς και αυτοαπασχολούμενους αντίστοιχα δεν ανταποκρίνονταν στην τελική τους διαμόρφωση καθώς το τελικό τους ύψος ήταν συνάρτηση του αριθμού των αιτήσεων απονομής εφάπαξ παροχής. Όσο μεγαλύτερος αριθμός ασφαλισμένων κατέθετε αίτηση απονομής εφάπαξ ανά έτος τόσο περισσότερο μειώνονταν τα ποσοστά αυτά αφού ήταν συνδεδεμένα με τον συντελεστή βιωσιμότητας.
Για έτη ασφάλισης από 01.01.2014 και εξής το τμήμα της εφάπαξ παροχής θα υπολογίζεται με βάση το διανεμητικό σύστημα προκαθορισμένων εισφορών με νοητή κεφαλαιοποίηση για το σύνολο των σφαλισμένων.Επίσης, προβλέπεται εξουσιοδοτική διάταξη, έτσι ώστε με απόφαση του Υπουργού Εργασίας, Κοινωνικής Ασφάλισης και Κοινωνικής Αλληλεγγύης που εκδίδεται μετά από τη σύμφωνη γνώμη της Εθνικής Αναλογιστικής Αρχής, να καθορίζεται κάθε άλλη αναγκαία λεπτομέρεια για την υλοποίηση του τρόπου υπολογισμού της εφάπαξ παροχής.
Στην παρ. 6 του άρθρου αυτού ορίζεται ότι, οι εκκρεμείς αιτήσεις χορήγησης εφάπαξ παροχής για αποχωρήσεις από την υπηρεσία, την εργασία ή το επάγγελμα από την 1.9.2013 και εφεξής κρίνονται με βάση τον τρόπο υπολογισμού που προβλέπουν οι διατάξεις του παρόντος άρθρου σε οποιοδήποτε στάδιο της διοικητικής διαδικασίας και αν ευρίσκονται.
Με την παρ. 7 του παρόντος άρθρου ορίζεται ότι, οι φορείς (ν.π.δ.δ.), στους οποίους ετηρείτο ο λογαριασμός του ν. 103/1975 (Α΄167) και χορηγούν εφάπαξ βοηθήματα σε αποχωρούντες υπαλλήλους, ασφαλισμένους στο καθεστώς του ν.103/1975 (Α΄167), για το χρόνο υπηρεσίας τους που πραγματοποιήθηκε μέχρι 31.12.2005, εξακολουθούν να τα καταβάλλουν οι ίδιοι, σύμφωνα με όσα ορίζονται στο παρόν άρθρο.
Με την παρ. 8 του παρόντος άρθρου ορίζεται ότι όπου προβλέπεται επιστροφή εισφορών τα ποσά επιστρέφονται στον δικαιούχο κατά την έκδοση της πράξης συνταξιοδότησης του φορέα κύριας ασφάλισης. Για επιστροφή εισφορών χρόνου ασφάλισης έως 31/12/2013 η παροχή προκύπτει σύμφωνα με τις διατάξεις των οικείων καταστατικών και τη γενικότερη νομοθεσία που ισχύουν μέχρι την ημερομηνία αυτή. Για επιστροφή εισφορών χρονικών διαστημάτων από 01/01/2014 και μετά το ύψος του ποσού της παροχής προκύπτει από τη συσσωρεμένη αξία των εισφορών στην ατομική μερίδα.
Με την παρ. 9 του παρόντος άρθρου προβλέπεται ότι από την έναρξη ισχύος του παρόντος νόμου κάθε άλλη γενική ή ειδική ή καταστατική διάταξη που προβλέπει διαφορετικά από τα οριζόμενα στο άρθρο αυτό καταργείται.
Με την παρ. 10 του παρόντος άρθρου παρέχεται εξουσιοδότηση, προκειμένου, με απόφαση του Υπουργού Εργασίας, Κοινωνικής Ασφάλισης και Κοινωνικής Αλληλεγγύης μετά από γνώμη του Δ.Σ. του Ε.Φ.Κ.Α., να ρυθμίζεται κάθε αναγκαίο θέμα που προκύπτει κατά την εφαρμογή του άρθρου αυτού.